2

Two points are chosen randomly in a unit square.

What is the probability that the distance between these 2 points is less than X (where $X\in(0,\sqrt2]$)?

I've got this problem from my mind, just for interest, but have some problems of solving it.

Rushabh Mehta
  • 13,845

1 Answers1

3

You may find a simulation is quick and close enough.

You can consider a similar question on a line: if $X_1$ and $X_2$ are uniformly distributed then $D_X= \sqrt{(X_1-X_2)^2} = |X_1-X_2|$ has a triangular distribution with density $2(1-d)$ and cumulative distribution function $\mathbb P(D_x \le d) = 2d-d^2$ when $0 \le d \le 1$. You would then say $D_X^2$ had cumulative distribution function $\mathbb P( D_X^2 \le s) = 2\sqrt{s}-s$ and density $\frac1{\sqrt{s}}-1$ when $0 \le s \le 1$.

$D_Y^2= {(Y_1-Y_2)^2} = |Y_1-Y_2|^2$ has the same cumulative distribution function and density as $D_X^2$ and they are independent. So you use a convolution to find the distribution of $D^2=D_X^2+D_Y^2$ with density $f_{D^2}(z) =\int\limits_{-\infty}^\infty f_{D_X^2}(s)f_{D_Y^2}(z-s)\, ds$. Your question is in fact asking about the distribution of $D=\sqrt{D^2}=\sqrt{D_X^2 +D_Y^2 }$.

When $0 \le z =d^2 \le 1$, i.e. $0 \le d \le 1$, the convolution gives $$f_{D^2}(z) =\int\limits_{0}^z\left(\frac1{\sqrt{s}}-1\right)\left(\frac1{\sqrt{z-s}}-1\right) \, ds= z-4\sqrt{z}+\pi$$ and by integration $$\mathbb P(D^2 \le z)=\frac12 z^2 -\frac83z^{3/2} +\pi z$$ and by substitution $$\mathbb P(D \le d)=\frac12 d^4 -\frac83d^{3} +\pi d^2$$ noting that $\mathbb P(D^2 \le 1)=\mathbb P(D \le 1)=\pi-\frac{13}{6}$.

Meanwhile when $1 \le z =d^2 \le 2$, i.e. $1 \le d \le \sqrt{2}$, it gives $$f_{D^2}(z) =\int\limits_{z-1}^1\left(\tfrac1{\sqrt{s}}-1\right)\left(\tfrac1{\sqrt{z-s}}-1\right) \, ds=-z+4\sqrt{z-1}-4\tan^{-1}\left(\sqrt{z-1}\right)+\pi-2$$ and by integration and using $\mathbb P(D^2 \le 1)=\pi-\frac{13}{6}$ $$\mathbb P(D^2 \le z)=-\tfrac12 z^2 + \tfrac83 z\sqrt{z-1}+(\pi-2) z -4 z \tan^{-1}\left(\sqrt{z-1}\right) + \tfrac43 \sqrt{z-1} +\tfrac13$$ and by substitution $$\mathbb P(D \le d)=\\-\tfrac12 d^4 + \tfrac83 d^2\sqrt{d^2-1}+(\pi-2) d^2 -4 d^2 \tan^{-1}\left(\sqrt{d^2-1}\right) + \tfrac43 \sqrt{d^2-1} +\tfrac13$$ noting as expected that $\mathbb P(D^2 \le 2)=\mathbb P(D \le \sqrt{2})=1$.

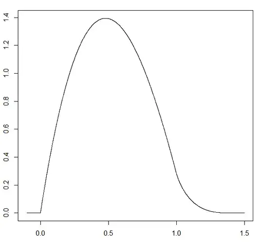
So that exercise gives the cumulative distribution function for $D$ as requested in the question. While we are looking at this we may as well also find the density for $D$ by taking the derivative, which is

  • $2d^3-8d^2+2\pi d$ when $0 \le d \le 1$
  • $-2d^3+8d\sqrt{d^2-1}-8 d \tan^{-1}\left(\sqrt{d^2-1}\right)+(2\pi-4) d$ when $1 \le d \le \sqrt{2}$
  • $0$ when $d \le 0$ or $\sqrt{2} \le d$

and looks like this, very like one of the density curves I drew in answer to another question using numerical techniques

enter image description here

Henry
  • 169,616
  • 1
    The convolution for $z \geq 1$ seems to be incorrect. A copy/paste error maybe? I get $$-z-2 + 4 \sqrt{z-1} - 4 \tan^{-1}(\sqrt{z-1}) + \pi.$$ – WimC Jul 02 '20 at 05:38
  • @WimC - Yes indeed a copy and paste error. I used the correct expression for the integration. Many thanks - now edited – Henry Jul 02 '20 at 08:34
  • @Henry :very nice. (+1) – tommik Jul 02 '20 at 08:41