It seems to me a silly question, but I couldn't find the answer.
Consider the expression:
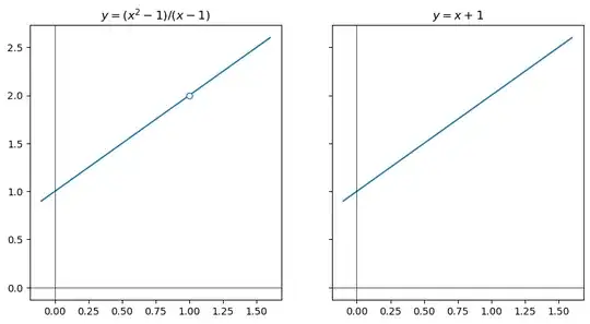
$\frac{(x^2-1)}{(x-1)}$
If $x = 1$, the result is $\frac{0}{0}$.
But we can change the expression to:
$\frac{(x+1)(x-1)}{(x-1)} = (x+1)$
than, if $x = 1$, result $= 2$
I'm wondering if $\frac{(x+1)(x-1)}{(x-1)}$ is in some sense a valid / invalid expression. It seem to be unnecessarily complex, and easily simplified. The unsimplified version creates a problem that shouldn't exist.
In linguistics, we could affirm it's wrong to say "the ball is not not black", meaning "the ball is black". But the double negation should be avoided. I'd argue there is "noise" in "the ball is not not black", and also in $\frac{(x^2-1)}{(x-1)}$.
Is there something as noise in mathematical expressions?
Edit: by noise I meant the unnecessary complexity that do not change the real meaning of the expression. But I’ve been instructed that the expressions are different (contrary to all the practical explanations I’ve heard from teachers, which for sure were more practical than firmly rooted in sound theory).
